Clocking IP

All offers in Clocking IP
Filter
Filter

Login required.

Sign in

Login required.

Sign in

Login required.

Sign in

Compare 2,954 Clocking IP from 75 vendors (1 - 10)
  • Crystal Oscillator for a 32 kHz Crystal - GLOBALFOUNDRIES® 22FDX®
    • Specific crystal: 32 kHz
    • Supported series resistance: up to 100 kOhm
    • Supported load capacitance: 3 pF to 12.5 pF
    • Startup time: 59 ms (TT, 12 pF) depending on crystal and PCB
    Block Diagram -- Crystal Oscillator for a 32 kHz Crystal - GLOBALFOUNDRIES® 22FDX®
  • Clock Buffer - X-FAB XT018-0.18µm BCD-on-SOI CMOS
    • Max Load: 25pF total (including padcell and bondwire parasitics)
    • Signal Integrity: Maintains tight rise/fall timing (1.4-3.1ns) across a wide load range (1pF to 26pF)
    • Low Propagation Delay: 6ns typical delay at max load, ensuring fast response for real-time systems
    • Efficient Power Use: 6.5mA average current at 40MHz with 25pF load, balancing performance and energy efficiency
    Block Diagram -- Clock Buffer - X-FAB XT018-0.18µm BCD-on-SOI CMOS
  • Frequency Divider
    • Division ratio: any integer from 1 to 8/64/512/4096 
    • Maximum input frequency 2GHz – 10+GHz (A) 
    • Clock input and output signals are differential CMOS 
    • Control signals are single ended CMOS  
    Block Diagram -- Frequency Divider
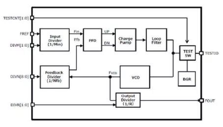
  • High Speed Integer PLL IP
    • Up to 4Ghz clock output
    • Wide range of multiplicand
    • Small physical area
    • TEST pin integrated
    Block Diagram -- High Speed Integer PLL IP
  • 1.7GHz Multiplying PLL on TSMC 28nm
    • Including Loop-filter
    • VCO operating range : 850MHz - 1700 MHz
    • Output frequency range : 850MHz -1700 MHz
    • Input frequency range : 9.6MHz - 216MHz
    Block Diagram -- 1.7GHz Multiplying PLL on TSMC 28nm
  • 5GHz Multiplying PLL on TSMC 28nm
    • Including Loop-filter
    • VCO operating range : 2500MHz - 5000 MHz
    • Output frequency range : 1250MHz - 2500 MHz
    • Input frequency range : 12MHz - 320 MHz
    Block Diagram -- 5GHz Multiplying PLL on TSMC 28nm
  • 1.8GHz SSCG PLL on TSMC 28nm HPC+
    • Including Loop-filter
    • VCO operating range : 900MHz - 1800 MHz
    • Output frequency range : 900MHz-1800 MHz
    • Input frequency range : 12MHz - 192MHz
    Block Diagram -- 1.8GHz SSCG PLL on TSMC 28nm HPC+
  • 3.2GHz SSCG PLL on TSMC 12nm
    • Including Loop filter
    • VCO operating range : 1600MHz- 3200MHz
    • Output frequency range: 400MHz- 3200MHz
    • Input frequency range : 10MHz- 200MHz
    Block Diagram -- 3.2GHz SSCG PLL	on TSMC 12nm
  • 4.3GHz SSCG PLL on TSMC 7nm
    • Including Loop filter
    • VCO operating range : 2000MHz-4300MHz
    • Output frequency range: 500MHz-4300MHz
    • Input frequency range : 10MHz- 200MHz
    Block Diagram -- 4.3GHz SSCG PLL on TSMC 7nm
  • Automotive Grade PLLs, Oscillators, SerDes PMAs, LVDS/CML IP
    • TSMC IP9000 Alliance member enabling automotive IP support in TSMC automotive processes
    • Automotive Documentation including Safety Manual, FMEDA and DFMEA
    • Design reliability report containing EM/IR and Aging analysis
    Block Diagram -- Automotive Grade PLLs, Oscillators, SerDes PMAs, LVDS/CML IP
×
Semiconductor IP